ECL82電路收集筆記
ECL82電路收集筆記
http://danyk.cz/elzes_en.html 引用
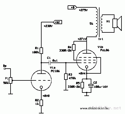
這種電路可以用多種ECL或PCL的管子,建議用200V以下至100V的電壓。
ECL (parallel) or PCL (serial) tubes. They contain preamplifier triode and power pentode in one tube. Vacuum tubes like PCL82, PCL84, PCL85, PCL86, ECL82, ECL84 or ECL86 can be used. I used PCL82 tubes with 16V 0.3 A heaters and an anode loss 7W max. The amplifier is powered from the mains transformer. Filament voltage selected according to tubes (for me 16V 0.6 A). Anode voltage of vacuum tubes is not critical, may be about 100 - 200V according to the desired power.
這個電路可以使用 PCL82、PCL84、PCL85、PCL86、ECL82、ECL84 或 ECL86 等真空管。 準備兩種電壓 16V 6V 就可以用PCL跟ECL系列的管子。這個電路真空管的屏極電壓並不重要,根據所需的功率可以在100-200V左右。(更高的電壓會提供更多的功率損耗會更高電流更高,這會導致更快的損壞管子。)
其他參考電路
https://el34world.com/Forum/index.php?topic=22686.0 引用
來自old italian Nuova Faro Record Player的電路
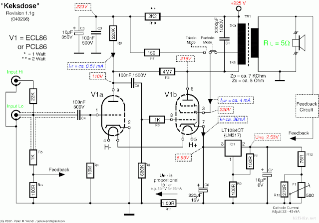
https://www.experimental-engineering.co.uk/2019/03/05/ecl82-amplifier-build/ 引用PCL85 管腳與 86 不同,燈絲電壓 18V,電流分別為 0.3A。引線電壓電壓較低,三極管為 100V,五級管為 170V,電流分別為 10ma 和 41ma。內為 1.5.25。和 25K。
http://bbs.hifidiy.net/thread-663263-1-1.html
http://www.jogis-roehrenbude.de/Leserbriefe/Johs_PCL81-Amp/Johs_PCL81.htm 引用
http://www.tubes.tw/shop/htm/circuit.htm 引用
https://www.radiomuseum.org/tubes/tube_ecl86.html
由RadioMuseum來的資料可知ECL82演變的進化史
ECL11-->ECL113-->ECL81-->ECL82-->ECL86
其中ECL83、ECL84、ECL85並沒有前後的設計關系(依RadioMuseum的資料)
ECL11 共陰極
Triode+Output-Tetrode launched early 1939 by Telefunken Predecessor: ~EL11 Successor: ~ECL113, The ECL11 is an output tube EL11 completed by a preamp-triode, thus the entire AF-part is accommodated in a single tube. A superhet then may be fitted with the lineup ECH11, EBF11 and ECL11, saving one tube. With exception of Tungsram the ECL11 was always sold as beam-power-tetrode.
ECL113 共陰極
Triode + beam power output tube, launched early 1950 by Telefunken only.To compete with the Philips Rimlock tubes, Telefunken initially planned a «PIKO»- series, consisting of EAF113, ECH113, ECL113 and EZ113. Only the ECL113 remained, while the rest became matched to Rimlock as EAF42, ECH42 and EZ40.
As with only 12% space volume it attained 60% output power of the former ECL11, the ECL113 was ideal for small radios. But recommended only as car-radio push-pull output-tube, its success was very modest.
ECL81 共陰極
Die PCL81 ist die Vorgängertype der PCL82, aber noch mit gemeinsamer Kathode, was die Beschaltung der Röhre erschwert. Ab der PCL82 wurden solche Verbundröhren mit getrennten Katoden für beide Systeme ausgestattet.
德文:「PCL81 是 PCL82 的前身,但仍具有共陰極。 從 PCL82 開始,這種複合管變得可用
因為PCL82有單獨的陰極。」
ECL82
The ECL82 is derived from the PCL82, which was designed for TV purposes. However, the ECL82 was used almost exclusively as AF pre- and output amp, although the triode section is greatly oversized for this application.Just as the ac/dc tube PCL82, the output section of ECL82 has been designed for an anode and screen voltage of 170V.
Operating on higher voltages is also possible, however, a screen grid resistor is then required, which deteriorates the operating characteristics. Despite this drawback, the ECL82 was very often used as AF tube used because there was no alternative until it was superseded by the ECL86.
ECL86
Triode+Beam-Output-Tetrode. With only 12% space volume, 70% heater power and 4 to 3.8 watts output power against the ECL11, the ECL86 represents the final perfection of this kind of tubes. Those AF-multiple-tubes were asked for again, as FM-detectors became fitted with Ge-diodes, making the EABC80 obsolete.
這可以說明為何ECL11、ECL113、ECL81這麼冷門的原因,因為共陰極的管子不容易使用,在電路上不方便設定,但在早期TV RADIO上卻是很方便使用(因為電路簡單)。所以早期用多但現在市面上很少見。也許某地方還有大量庫存也說不定。


















留言
張貼留言
圖片及引用文章來源於網絡,如有侵權請聯繫刪除,謝謝。