真空管穩壓管線路收集筆記
一些真空管穩壓管線路收集筆記
以下收集的圖在附上的網址上都找的到。收集於此方便筆記及比較用:
http://www.diysong.com/report/images/5842dc45/Proj_06.htm
http://azsheen.com/2007/05/17/post-0/
https://www.radiomuseum.org/tubes/tube_0a3.html
https://hackeraudio.web.fc2.com/a-ps-2.htm
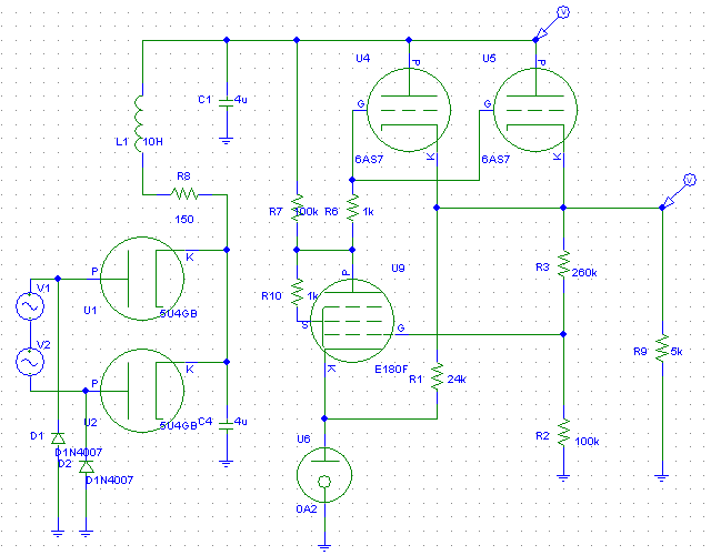
http://www.andaudio.com/phpbb3/viewtopic.php?f=18&t=79046
http://www.byan-roper.org/steve/steve-at-play/antique-electronics-and-2/lambda-26-high-voltage.html
真空管穩壓管線路如下,另外附上應用的主電路:
Lambda 26 high voltage power supply
It's a nice vacuum tube power supply, with outputs of 6.3 volts AC for filaments and adjustable high voltage from 100 volts to 200 volts DC at up to 100 mA. The photo above is without the cover.
ANK的管穩壓電路另外附上應用的主電路
http://www.hifidiy.net/index.php?s=/Home/Marticle/detail/id/9210.html
L2 phono stage vs L3 phono stage
https://www.audioasylum.com/cgi/vt.mpl?f=audionotekits&m=6275
L2 phono stage
L3 phono stage
http://www.ankaudiokits.com/M3PhonoStage.html
其中L3使用三支12AY7 (6072) The circuit uses 3 x 12ay7 tubes and we now ship with all TAKMAN 1W non magnetic resistors!
如圖:
同場加映 : 6Z4整流管應用
http://www.go-gddq.com/html/s25/2014-11/1291872.htm
圖1是典型全波整流電路。A點供功放管陽極、簾柵極,B點供前置放大級。輸出變壓器初級起到了濾波電感的作用,濾波電容20μF已夠用,既使用10UF也不會產生交流聲。
圖2、圖3中因變壓器無中心抽頭而須用橋式整流,但電子管內阻高、壓降大不適合橋式使用。用兩隻1N4007與6Z4搭配成一組橋式整流,正好揚長避短。
圖4、圖5適用無5V燈絲的電源變壓器。圖4最適合雙通道功放,兩路電源參數高度一致,圖5與圖3輸出電流相同,大於一隻5Z4P,兩管燈絲加熱功率不到8W,低於5Z4P的10W。









留言
張貼留言
圖片及引用文章來源於網絡,如有侵權請聯繫刪除,謝謝。